2023年山东专升本政治考纲变化
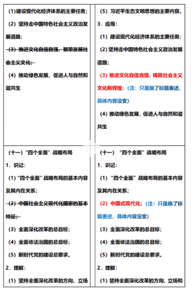
2023年山东专升本政治考试大纲对比2022年考纲变化较大,考政治的考生一定要根据2023年山东专升本考试大纲进行复习。来看2023年山东专升本政治对比2022年考纲变化部分。











下一篇:2023年山东专升本考试大纲
相关推荐
备考大礼包免费领取
2023年山东专升本政治考试大纲对比2022年考纲变化较大,考政治的考生一定要根据2023年山东专升本考试大纲进行复习。来看2023年山东专升本政治对比2022年考纲变化部分。











下一篇:2023年山东专升本考试大纲