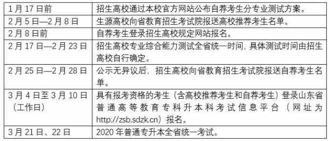
山东专升本报考流程重要时间点
2020年山东普通专升本政策已经公布过了,今天库课网老师为大家汇总整理了2020年山东普通专升本报考流程重要时间点,各位2020年专升本考生一定要记好时间。
山东专升本报考流程重要时间点

2020年山东专升本考试科目共设4门公共基础课,包括英语(公共外语课为其他小语种的考政治)、计算机、大学语文、高等数学(分为高等数学Ⅰ、高等数学Ⅱ、高等数学Ⅲ)。由省教育招生考试院统一命题,统一组织考试,统一组织评卷。每门满分100分,共400分。每门考试时间120分钟。
上一篇:2020山东专升本考试时间及科目
相关推荐
备考大礼包免费领取

专升本院校
考试大纲
招生政策
招生计划
分数线
报考条件
专升本问答
考试科目
考试时间
准考证
成绩查询
志愿填报
网站首页


