枣庄学院2023年专升本自荐生专业综合能力测试方案
根据《山东省教育厅、山东省人民政府征兵办公室、山东省退役军人事务厅关于做好2023年普通高等教育专科升本科考试招生工作的通知》(鲁教学函〔2022〕29号)、《山东省教育招生考试院关于做好山东省2023年普通高等教育专科升本科招生考试报名工作的通知》(鲁招考〔2023〕9号)要求,为做好2023年自荐考生专业综合能力测试工作,特制定本方案。
一、目标要求
通过专业综合能力测试,了解掌握自荐考生专科段专业知识和素质能力的综合水平,确定是否能够满足后续本科段学习的专业素养和能力需求。测试合格者可以报考我校相应专业。
二、测试对象
符合山东省2023年专升本报考条件的自荐考生,且专科段所学专业(类)符合《山东省2023年普通高校专升本对应专业目录》要求。
三、报名办法
自荐考生只能选择与本人所学专业对应的我校专业(最多可选1个)报考,我校招生专业对应的专科专业见附件1。本次测试不收取报名、考试费用。
(一)报名时间:2023年3月12日15:00—14日18:00时
(二)报名网址:jwc.uzz.edu.cn、 zsb.uzz.edu.cn
(三)报名确认:报考我校的考生信息将与全省专科应届毕业生数据库进行核对,核对无误方可打印准考证、参加我校测试。
请考生务必确保填报数据的真实性、准确性,如因考生个人原因导致信息有误,无法打印准考证进行考试等后果,由考生个人承担。
四、专业综合能力测试
(一)测试时间
我校专升本自荐考生专业综合能力测试全部采用线上测试方式进行。 正式考试前一天进行模拟测试,音乐学专业3月20日正式测试,其他专业3月21日正式测试。考生于测试前2日内,凭报名信息登录我校报名网站打印准考证,正式测试时间以准考证为准。
模拟测试、正式测试的考试说明将在学校教务处网站(jwc.uzz.edu.cn)和招生信息网(zsb.uzz.edu.cn)公布。
(二)测试方式
1.采用线上测试。主要考查考生的专业知识、基本理论、专业能力,使用综合性、开放性的能力型试题,对考生进行全面考察。考生提前准备空白A4纸2张,按准考证显示时间参加考试,错过考试时间的考生,视为弃考。。
2.音乐学、美术学两个专业采用上传视频的形式进行线上测试,考生需要按照要求提交视频(图像)材料。主要考察考生的基本技能,专业知识、专业能力。考生须按照系统说明和视频录制要求自行在线实时录制视频并完成视频文件上传。未按要求上传视频(图像)的考生,取消成绩;未按时上传视频及作品的考生,视为弃考。
3.除音乐学专业外,其他专业线上测试均需准备两台手机:一台手机提供正向视角,另一台手机提供侧向视角;正向视角手机(安装考试相关软件用于接收试题及考试),侧向手机(用于拍摄考试过程),请考生提前做好准备,具体操作说明另行通知。
音乐学专业考生需准备一台手机。
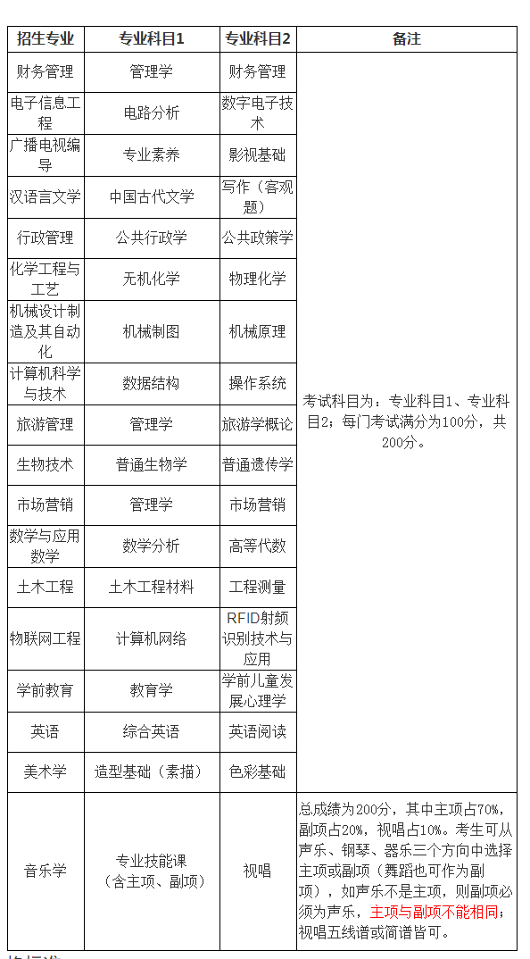
(三)测试科目

五、成绩公布、复核及合格标准
2023年3月27日前在学校教务处网站(http://jwc.
uzz.edu.cn/)公布测试成绩及测试结果,考生可凭报名信息登录查询。测试结果分为“合格”和“不合格”。我校根据招生专业本科阶段学习需要,除音乐学专业外其他专业综合测试合格标准为专业科目1和专业科目2单科成绩60分及以上,音乐学专业合格标准为总成绩120分及以上。
如考生对成绩有异议,可申请复核,需填写《2023年枣庄学院专升本自荐考生专业综合能力测试成绩复核申请表》,在3月28日中午12:00前将申请表(本人亲笔签名)及身份证原件扫描件发送至邮箱kwk60236@126.com。学校收到申请后,报送学校测试工作领导小组,由两名工作人员进行复核,并将复核结果告知考生,复核结果为最终结论。
复核工作结束后,学校教务处将按照山东省教育招生考试院的要求上报送合格名单和专业合格成绩数据库。
六、注意事项
1.考生持本人身份证、准考证(电子版)参加线上考试,考试将采用“人脸识别”“人证识别”等技术进行考生身份审查核验,证件不全或不一致者不准参加考试。
2.考生严格按照考试时间、考试流程参加考试,不得提前或延后。未在规定时间参加考试者,视为自愿放弃测试资格,一律不予补考。
3.为保证考试过程不受干扰,建议考生准备安静、独立的场所,保证光线充足,确保拍摄视频画面清晰。正式考试视频录制过程中,严禁录屏、截屏、锁屏,否则会导致考试失败。
4.考生须确保设备电量充足、性能稳定、剩余存储空间大(视频录制设备至少保证可存放连续录制2小时以上的空间),网络环境好、数据流量充足,满足考试期间视频录制和拍照需要。
5.严禁他人指导考试。每科目考试视频录制必须一镜到底,不间断、不进行转切、美化等编辑操作。考生不得将考试内容进行截图、翻录、传播及任何形式的公开。如出现以上情况,按违规违纪处理。
6.考生严格考试流程参加考试,严格遵守考场纪律,服从工作人员指挥;违反规定者,取消考试资格。考生考试全过程不得离开画面,不随意走动,不左顾右盼,不多次抬头看视频画面外的某一角度,不得使用任何作弊手段。
7.对在专业综合能力测试过程中有违规作弊行为的考生,一经查实,要按照《国家教育考试违规处理办法》《普通高等学校招生违规行为处理暂行办法》等规定严肃处理,取消测试成绩和录取资格,记入《考生考试诚信档案》。对有替考、组织作弊等涉嫌违法犯罪的,交由司法机关依法追究刑事责任。
8.我校专升本自荐考生专业综合能力测试相关信息将陆续在我校教务处网站公布,请考生密切关注教务处网站相关通知公告。
咨询电话:
教 务 处 0632-3060236
招生就业处 0632-3786721
备考大礼包免费领取

专升本院校
考试大纲
招生政策
招生计划
分数线
报考条件
专升本问答
考试科目
考试时间
准考证
成绩查询
志愿填报
网站首页


